资质问答
24小时服务咨询热线
VX:zjwh365

扫一扫,关注我们
关于报送2025年度湖北省安全工程技术专业高级职称评审材料的通知
发布时间:2025-11-11 16:05:25
湖北省厅安全工程开始申报啦[咖啡]2025年度湖北省安全工程专业高级职务任职资格评审材料的通知 网上申报时间:2025年11月7日至11月26日 纸质材料申报时间:2025年11月14日至11月26日职称申报(https://sl.pidiqi.com/Vzyiia)

原文如下
关于报送 2025 年度安全工程技术专业高级职称评审材料的通知
各市人力资源社会保障局、应急局,省直有关部门(单位):
根据《湖北省职称评审管理服务实施办法》(鲁人社规〔2021〕1 号)《湖北省人力资源和社会保障厅关于做好 2025年度职称评审工作的公告》有关要求,经研究,确定组织开展 2025 年度安全工程专业高级职称评审,现将有关事项通知如下:
一、申报范围及评审方式

(一)申报范围
1.正高级工程师申报范围:各市、省直各部门(单位)、省管企业等申报安全工程职称的专业技术人才。高级工程师申报范围:省直各部门(单位)、省管企业等申报安全工程职称的专业技术人才。申报“现从事专业”包含安全科学技术研究开发与推广、安全工程设计与施工、安全生产运行控制、事故调查分析与预测预防、事故抢险救援、安全检验检测、安全生产监督管理、安全评价、安全工程专业教育与技术培训、安全技术服务等 10 个专业。
2.凡在我省各类企业、事业单位(参照公务员法管理的事业单位除外)、社会团体、个体经济组织等用人单位从事专业技术工作,与用人单位确定了人员劳动(聘用)关系的专业技术人才以及从事专业技术工作的自由职业者,均可按规定的标准条件申报评审相应的职称。非公有制经济组织的专业技术人才按照属地原则可以由所在地的县(市、区)人力资源社会保障行政部门或者人事代理机构推荐上报。自由职业者可以由人事代理机构或者所在社区、乡镇(街道)人力资源社会保障服务机构履行审核、公示、上报等程序。
3.在我省就业的港澳台专业技术人才,以及持有外国人永久居留证或海外高层次人才居住证的外籍人员,参加我省职称申报评审须符合相应职称系列(专业)的标准条件,可以不受原职称资格限制。
4.省外专业技术人才委托评审的,需向省人力资源社会保障厅提交所在地省级或中央部委职称综合管理部门开具的委托评审函。中央驻鲁单位或外省国有驻鲁企业及其分支机构(分公司、办事处等)专业技术人才,如需委托评审,需经有人事管理权限的主管部门开具委托函,相关程序按照《湖北省人力资源和社会保障厅关于简化中央驻鲁单位高级职称委托评审手续的通知》(鲁人社字〔2019〕163 号)规定执行。
5.公务员、参照公务员法管理的人员、离退休人员不得参加职称申报评审。
6.省内职称自主评聘单位专业技术人才委托评审的,需向省安全工程技术职称高级评审委员会出具委托函。评审结束后,由评委会书面反馈评审结果。专业技术人才按照单位评聘程序,聘用到相应专业技术岗位后,由自主评聘单位按规定通过服务平台颁发《湖北省职称自主评聘单位评聘证书》,在规定聘期内有效。
(二)评审方式
安全工程技术专业高级职称评审工作采取面试答辩和专家评审形式进行。面试答辩测试范围为本专业基础知识、法律法规知识及现从事专业岗位的业务能力等。具体事项将根据实际工作开展情况另行通知,请随时关注湖北省应急管理厅网站和湖北省专业技术人员管理服务平台上的通知公告。
二、申报评审条件
(一)申报湖北省安全工程技术人才高级职称的人员,应符合湖北省应急管理厅 湖北省人力资源和社会保障厅《关于印发〈湖北省安全工程技术专业高级职称评价标准条件〉的通知》(鲁应急字〔2024〕86 号)所列相应职称申报条件。
(二)高层次人才、高技能人才、基层人才、援疆援藏援青人才、东西协作援派人才、复合型人才、取得专业技术类职业资格人才、事业单位创新创业科研人员等有特殊政策的,按其规定执行。
(三)符合条件的专精特新中小企业和制造业单项冠军企业(以下简称“专精特新”企业)专业技术人员可以参加安全工程技术高级职称评审,有关要求详见《关于印发创新专精特新中小企业和制造业单项冠军企业职称评审机制若干措施的通知》(鲁人社字〔2022〕129 号)。
(四)按照专业技术人员继续教育相关规定,完成要求的继续教育学时,应提供近 5 年以来的继续教育情况。“职称申报系统”可自动从“湖北省专业技术人员继续教育公共服务平台”提取近 5 年的继续教育数据。申报人员如需修改自动获取的继续教育信息,可在“湖北省专业技术人员继续教育公共服务平台”维护个人信息后重新点击按钮获取。
三、申报流程及要求
实行个人网上申报、单位审核推荐、主管部门审核、呈报部门审核呈报的申报程序。申报材料(含电子材料和《湖北省专业技术职称评审表》)需经单位、主管部门、呈报部门逐级审核后,由呈报部门报至省安全工程技术职称高级评审委员会审核。
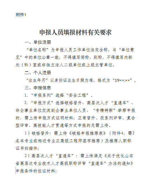
1.申报人员登录“湖北省专业技术人员管理服务平台(https://sl.pidiqi.com/UNBfm2)(湖北省专业技术人员管理服务平台)”职称申报评审系统注册、填报,填报要求详见附件 1。网上填报提交后,申报人员可在系统中下载打印《湖北省专业技术职称评审表》,并按要求逐级上报。
2.受理申报过程中,发现申报材料形式上不齐全、不规范的,退回提供 1 次补充修改机会,需在 5 个工作日内补充修改并逐级重新上报。因提供材料不准确、不真实、不完整、不清晰,或未按要求上传证明材料、未按审核意见补充修改、未按规定时间提交等影响评审的,由个人负责。所有材料一经审核通过,不再受理补报信息。
3.职称申报评审系统严禁上传涉及国家秘密的各类材料,涉密材料需通过机要渠道报送,对违反上述要求的,依规严肃追究相关保密责任。
4.申报人员所在工作单位、主管部门、呈报部门登录“湖北省专业技术人员管理服务平台”,依次逐级建立申报路径接收申报人员材料,并进行审核和逐级上报。呈报单位应与省安全工程技术专业高级评审委员会建立申报路径,下级单位要依次向上级主管部门申请申报路径,上报申报人员信息。
四、申报审核要求
(一)个人申报。申报人员应按照要求,通过申报系统据实填写有关信息并上传附件,对信息的真实性、完整性、合法性负责。申报人员不得伪造、涂改证件及证明,不得提交虚假申报材料,不得有其它违反评审规定的行为,一经查实,按照有关规定严肃处理;涉嫌违纪违规的,按照人事管理权限予以党纪政纪处分;涉嫌违法的,移交司法部门处理。
(二)用人单位审核。用人单位要建立健全职称申报审核推荐程序,组织专人实名认真审核申报材料的合法性、真实性、完整性和有效性。要将业绩成果诚信审核作为审核推荐的必要程序,重点审查申报人员业绩成果形成、成果评价、成果发表等过程,并出具审核意见。发现品德失范行为,实行一票否决。确定推荐申报人员名单和次序后,用人单位要按照规定对拟推荐人员名单、推荐次序及申报材料清单等进行公示,公示期不少于 5 个工作日。经公示无异议的,按照职称评审管理权限逐级推荐上报。对不符合申报条件的材料,应及时退回并向申报人说明原因。
(三)主管部门、呈报部门审核。单位主管部门、呈报部门要严肃认真做好申报材料审核报送工作,重点审核申报人员基本信息、学历学位、工作经历、工作业绩、代表性成果等是否真实准确,是否符合申报条件,并按程序签署意见上报。对不符合申报条件和程序、超出评委会受理范围或违反委托评审程序报送的申报材料,应及时退回,并通知用人单位告知申报人。凡有以下情形之一的,不予受理:(1)不符合评审条件;(2)不符合填写规范;(3)不按规定时间、程序报送;(4)未经或未按规定进行公示;(5)有弄虚作假行为;(6)其他不符合职称政策规定的。
五、申报受理时间及地点
(一)网上申报时间。
网上申报时间:2025年11月7日至11月26日截止时间为11月26日17:00,在规定时间内未完成网上申报的,由个人承担相应责任。
2.单位审核时间:2025年11月8日至11月28日截止时间为11月28日17:00,到截止时间后,系统将自动关闭。
纸质材料申报时间:2025年11月14日至11月26日[节假日除外),上午9:00-11:30,下午2:30-5:00,逾期不予受理。到截止时间后,停止受理申报材料。评审结束后,所有申报人员评审材料一律不再退还,请自留原件。
六、其他事项
(一)本通知未尽事宜,按照国家、省现行职称政策及《湖北省人力资源和社会保障厅关于做好 2025 年度职称评审工作的公告》等相关政策文件执行。
(二)评审收费按照《关于改革专业技术职务资格评审收费有关问题的通知》(鲁发改成本〔2021〕638 号)执行。
(三)为便于年度职称工作开展,请各呈报部门于 9 月6 日前将本部门安全工程专业职称申报材料审核负责人员名单加盖公章后(附件 3)报送至省安全工程技术职称高级评审委员会。













联系电话