资质问答
24小时服务咨询热线
VX:zjwh365

扫一扫,关注我们
速来对答案!2025年一消《消防安全技术实务》真题答案解析!
发布时间:2025-11-08 11:59:15
答案已更新!2025年一消《技术实务》考试真题整理好了!考完的宝们来对答案估分啦!

【点击图片对答案】

一、单项选择(1*80)
1.下列物质中,在常温状态下,液体蒸气与空气混合时,遇电火花不会发生爆炸的是()。
A.苯
B.酒精
C.煤油
D.汽油
【参考答案】C
【解析】(1)苯:t下=-14℃℃,t上=19℃℃,苯蒸气在0~19℃范围内是能爆炸的。(2)酒精:t下=11℃,t上=40℃,在室温11~28℃℃范围内,酒精蒸汽正好处于爆炸浓度极限范围之内,是能爆炸的。
(3)煤油:t下=40℃℃,t上=86℃,所以煤油在室温范围内,其蒸气浓度没有达到爆炸下限,煤油蒸气是不会爆炸的。C正确。
(1) 汽油:t下=-38℃,t上=-8℃,在室温范围内,其饱和蒸气浓度已经超过爆炸上限,它与空气的混和气体遇火源不会发生爆炸。
2.根据燃烧理论,预防火灾发生的措施不包括()。
A.用不燃材料代替可燃材料
B.在面粉生产车间设置通风设施
C.将金属钠存于水中
D.将可燃物与其化学性质相抵触的物品隔离保存
【参考答案】C
【解析】金属钠属于活泼金属,会与水发生反应,产生气气,放生爆炸。故C错误,其余ABD正确。
3.关于扑救不同类型火灾的灭火剂选择,错误的是()。
A.煤粉火灾,采用水灭火
B.易燃气体火灾,采用水喷雾灭火
C.酒精火灾,采用氟蛋白泡沫液灭火
D.易于自燃液体火灾,采用干粉灭火
【参考答案】C
【解析】蛋白泡沫火火剂、氯蛋白泡沫灭火剂、水成膜泡沬灭火剂不能用于扑救水溶性易燃液体火灾。本题C是水溶性易燃液体,故选择氯蛋白泡沫灭火剂错误。其余ABD正确。
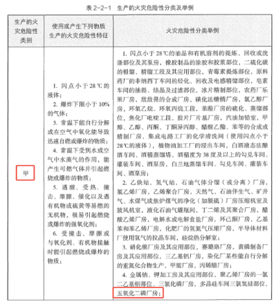
4.下列生产场所中,火灾危险性为甲类的是()
A.氨压缩机房
B.氧气站
C.煤粉厂房
D.五氧化二磷厂房
【参考答案】D
【解析】
5.某仓库储存有木材、酚醛泡沫塑料和油布,该仓库的火灾危险性类别为()
A.甲类
B.乙类
C.丙类
D.丁类
【参考答案】B
【解析】木材、酚醛泡沫塑料为丙类,油布乙类。故火灾危险性为乙类

联系电话