资质问答
24小时服务咨询热线
VX:zjwh365

扫一扫,关注我们
关于做好广东省2025年度职称评审工作通知
发布时间:2025-11-20 10:05:11
终于等到了!!2025广东省职称评审工作通知:全省各级职称评审委员会受理申报材料时间为2026年1月-3月,2026年6月底前完成评审。各位工程朋友们赶紧自查各级申报条件!全国职称申报系统(https://sl.pidiqi.com/Vzyiia)

以下条件满足其一即可:
1.初级职称
专科,毕业满3年
本科,毕业满1年
2.中级职称
专科学历,毕业工作满7年即可申报
本科学历,毕业工作满5年即可申报
研究生学历毕业满三年可直接认定
3.副高级职称
本科学历,毕业工作满10年
本科,取得中级职称后从事相关工作满5年
广东省职称评审流程及时间节点
1、各专业的评审政策发布时间: 2025年10月-12月
2、网上申报时间:登录“广东省专业技术人才职称管理网上申报2026年1月-3月系统”填报信息,上传业绩材料(有效期至2025年12月31日)
3、单位审核与提交: 2026年3-4月
4、评委会评审:2026年5-6月
5、结果公示:2026年6-8月
6、证书发放:2026年8-9月 登录申报系统下载电子证书,领取评审表并存档
关键提醒:2026年2月申报通道就要开启,倒计时已不足!而且这次改革优惠政策仅到2026年,错过这波,下次可就没这么宽松的条件了,千万别等政策收尾才追悔莫及!
特别注意
(1)职称评审入口:(https://sl.pidiqi.com/eYRRfq)(认准官方入口)
(2)深圳职称申报系统官方入口:(https://sl.pidiqi.com/Nrmm6n) (深圳市人才一体化综合服务平台)
(3)广州职称申报系统官方入口:(https://sl.pidiqi.com/FNvium) (广州人社局职称业务申报与管理系统)
(4)东莞职称申报系统官方入口:(https://sl.pidiqi.com/eaI36v) (东莞市人力资源和社会保障局网站)
(5)除广州、深圳或是东莞外的,广东省其他地方的职称申报官方入口:(https://sl.pidiqi.com/jERzq2)(广东政务服务网)
申报流程
1.注册账号的步骤
选好系统后,接下来就是注册账号了。这个过程其实分两步:注册个人账号和法人单位账号。
2.注册个人账号
首先,你需要注册一个个人账号,并填写相关资料。这一步很重要,因为网上申报需要填很多资料,而且有固定的格式和规范。如果没有人指导,很容易漏填或错填。所以,大家一定要仔细填写,千万别填错了!
3.注册法人单位账号
接下来是法人单位账号的注册。这个账号相当于你申报职称所在公司对你的一个担保。具体步骤如下:
寻找公司人事作为管理员注册一个账号;
4.管理员选择单位用户申请;
5.填写职称业务系统开户申请单并盖章;
6.管理员带上开户申请单、公司营业执照副本复印件以及本人和身份证复印件去公司所在区人社局现场开户或者线上办理。
7.通过法人账号审核资料
完成法人账号的注册后,你就可以通过这个账号来审核你填写的资料了。具体流程是这样的:
8.管理员登录系统;
9.选择单位用户申请;
10.审核你填写的资料并给出意见。
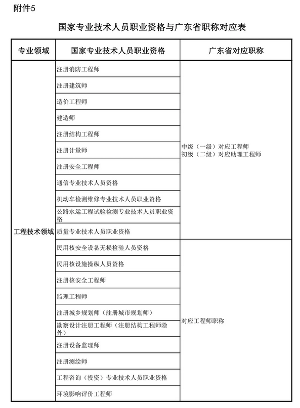
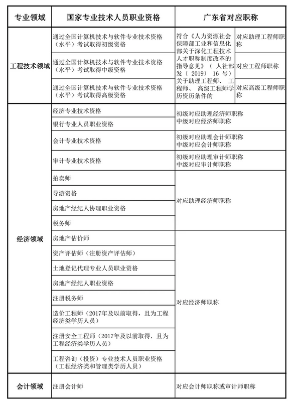
广东这些证书可以直接对应职称!
很多人不知道,在广东如果没有申报过职称,但是考过一些职业证书,其实也是可以直接对应职称的
打比方蕞常见的就是一级注册建筑师,就可以对应中级职称,二级注册建筑师就可以对应助理工程师,那么也就是说你拥有一级注册建筑师满5年,就可以直接去申报副高职称,不需要获取中级职称,因为一级注册建筑师就替代了中级职称这个前置条件。
如图所示表格的证书对应着职称,快来看看你有没有可以去对应职称的证书吧!



联系电话